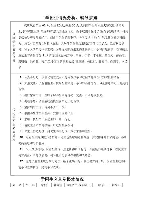
明确角色定位:成为学生成长路上的“四大引路人”
辅导员的工作千头万绪,但核心是“育人”,首先要明确自己的四大核心角色:
- 思想政治的“引航员”:这是辅导员的首要职责,要引导学生树立正确的世界观、人生观、价值观,增强“四个自信”,厚植家国情怀,这不是空洞的说教,而是要融入日常。
- 学业发展的“指导师”:关注学生的学业状况,指导他们明确学习目标,掌握科学的学习方法,帮助他们解决学业困难,营造优良的学风。
- 生活成长的“贴心人”:关心学生的生活、情感、心理健康,做他们的知心朋友,从宿舍矛盾到情感困惑,从家庭变故到未来迷茫,辅导员都需要给予及时的关注和疏导。
- 职业规划的“导航员”:帮助学生认识自我、了解社会,进行科学的职业生涯规划,提升就业竞争力,顺利实现从校园到社会的过渡。
掌握核心工作方法:做到“四心”与“四勤”
做好学生工作,方法论至关重要,以下是“四心”和“四勤”的实践指南。

“四心”——工作的情感基石
- 爱心:发自内心地关爱学生,把他们当作自己的孩子或弟弟妹妹,这种爱是真诚的、无私的,是做好一切工作的前提,能让学生感受到温暖和被尊重。
- 耐心:学生工作充满琐碎和反复,面对学生的疑问、反复出现的错误、甚至是顶撞,都需要极大的耐心去倾听、去解释、去引导,切忌急躁和简单粗暴。
- 细心:细节决定成败,要善于观察学生的细微变化,比如情绪的低落、行为的异常、朋友圈的动态等,这些往往是发现问题的“信号灯”,能让你在问题恶化前及时介入。
- 责任心:对每一位学生负责,对每一项工作负责,学生的安全稳定是天大的事,必须时刻绷紧这根弦,敢于担当,把学生的成长成才作为自己最大的责任。
“四勤”——工作的行动指南
- 勤走动:走出办公室,走进学生中间。
- 走进宿舍:定期走访宿舍,了解他们的生活环境、人际关系和真实想法。
- 走进课堂:抽查课堂出勤和听课状态,与任课老师沟通,全面掌握学生情况。
- 走进活动现场:参加学生的班会、团日活动、文体比赛,在互动中增进了解,建立信任。
- 勤观察:做学生生活的“有心人”。
- 观察学生的言行举止、精神面貌、消费习惯等。
- 建立学生“成长档案”,记录关键信息,如家庭情况、性格特点、特长爱好、奖惩记录等,做到“一生一档”,心中有数。
- 勤沟通:搭建畅通的沟通桥梁。
- 与学生沟通:采用线上线下相结合的方式,通过微信、QQ、约谈等多种形式,做学生的“倾听者”和“对话者”,谈话时多问“为什么”,少问“是不是”。
- 与家长沟通:建立家长联系机制,在学生取得进步或出现问题时,及时与家长沟通,形成家校育人合力。
- 与任课老师/职能部门沟通:主动与辅导员团队、学院领导、学工处、心理咨询中心等部门保持联系,整合资源,共同解决问题。
- 勤思考:在实践中不断总结提升。
- 复盘工作:定期回顾自己的工作,哪些做得好,哪些有待改进。
- 研究案例:分析学生工作中遇到的典型案例,总结规律,形成自己的工作方法。
- 学习提升:不断学习心理学、教育学、管理学等相关知识,提升自己的专业素养和应对复杂情况的能力。
聚焦关键领域:精准施策,重点突破
学生工作涉及面广,需要分清主次,精准发力。
-
抓思想政治教育,筑牢信仰之基
- 创新形式:利用主题班会、党团日、社会实践、红色教育基地参观等形式,将思政教育从“灌输式”变为“浸润式”。
- 用好网络:运营好班级公众号、视频号等新媒体平台,用学生喜闻乐见的方式传播正能量,弘扬主旋律。
-
抓学风建设,营造优良氛围
- 树立榜样:宣传优秀学生事迹,发挥奖学金、评优评先的激励作用。
- 帮扶后进:建立“一对一”或“多对一”的学业帮扶小组,让优秀学生带动后进学生。
- 严肃纪律:严格考勤、考风,对违纪行为“零容忍”,营造公平公正的学习环境。
-
抓心理健康,守护阳光心灵
(图片来源网络,侵删)- 普及知识:定期开展心理健康知识讲座、团体辅导,提高学生自我关爱的意识。
- 精准识别:通过心理普查、日常观察,重点关注家庭经济困难、学业受挫、情感不顺、性格孤僻等“重点人群”。
- 及时干预:对于出现心理问题的学生,要第一时间进行疏导,并联系学校心理咨询中心,必要时与家长沟通,协同干预。
-
抓安全稳定,守住底线红线
- 常态化教育:定期开展交通安全、消防安全、网络安全、防诈骗、防溺水等主题教育。
- 排查隐患:定期排查宿舍违规电器、管制刀具等安全隐患。
- 应急预案:制定突发事件(如疾病、意外、群体性事件)的应急预案,做到防患于未然。
-
抓生涯规划与就业指导,点亮未来之路
- 早规划、早引导:从大一入学开始,就引导学生进行自我探索和职业认知。
- 提供资源:整合校内外资源,举办企业宣讲会、校友分享会、简历制作工作坊、模拟面试等活动。
- 精准帮扶:重点关注家庭经济困难、就业困难等学生群体,提供“一对一”的求职指导和推荐。
实现自我成长:在奉献中成就更好的自己
辅导员工作压力大、事务繁杂,实现自我成长至关重要。
- 建立支持系统:与同事组成“辅导员工作室”,定期交流经验,分享困惑,互相支持,不要一个人扛下所有。
- 保持边界感:关爱学生不等于无原则地包办一切,要教会学生独立和负责,同时也要保护好自己的时间和精力,避免职业倦怠。
- 坚持学习与研究:将工作中的问题转化为研究课题,通过撰写工作案例、论文等方式,提升自己的理论水平和专业能力,实现从“经验型”向“专家型”的转变。
- 守住初心:时常回想自己选择这份职业的初心,是那份育人情怀,当感到疲惫时,想想学生的笑脸和感谢,所有的付出都会变得值得。
一名优秀的辅导员,应该是:

- 学生眼中的“好老师”与“大朋友”:既有师者的威严与专业,又有朋友的亲和与真诚。
- 家长眼中的“放心人”:能将孩子托付给你,让你成为他们最信赖的人。
- 学校眼中的“多面手”:能扛事、会做事、肯成事,是学生工作战线上的坚实力量。
这是一份需要用“心”去耕耘的事业,虽然辛苦,但当你见证一批又一批学生成长成才,走向更广阔的人生舞台时,所有的付出都将化为无与伦比的成就感和幸福感。
