论老人赡养:在时代变迁中重拾孝道的温度
“百善孝为先”,这句流传千年的古训,深刻地烙印在中华文化的基因之中,而“孝”最核心、最具体的体现,便是赡养老人,在人口老龄化加速、家庭结构变迁、社会观念多元的今天,传统的养老模式正面临着前所未有的挑战,老人赡养,已不再仅仅是家庭内部的私事,更是一个关乎社会和谐与文明进步的公共议题,我们需在时代变迁的浪潮中,审慎思考,为老人构建一个既有物质保障,又有精神慰藉的晚年港湾。
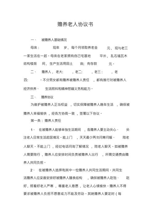
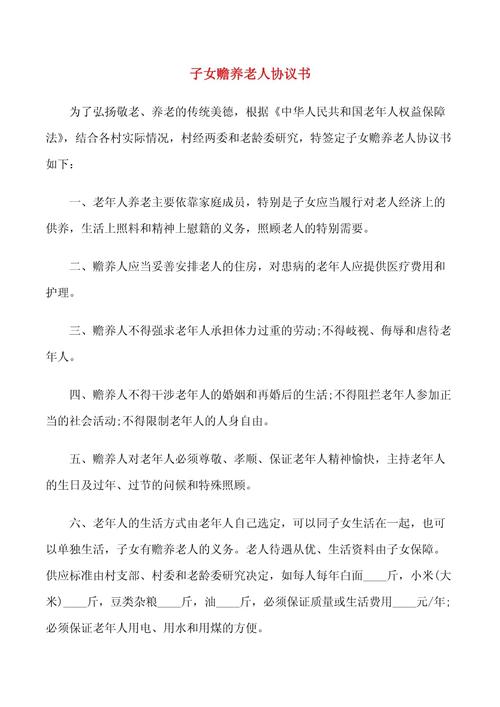
赡养,是法律与道德的双重基石。

赡养老人,首先是一种不可推卸的法律责任。《中华人民共和国老年人权益保障法》明确规定,子女对父母有赡养扶助的义务,这不仅是对老年人基本生存权的保障,更是维护社会公平正义的底线,法律的刚性条文只能解决“养”的问题,却难以触及“敬”的层面,赡养更深层次的内涵,在于那份源自内心的爱与尊敬,它超越了简单的物质供给,是一种情感的回馈与精神的慰藉,当赡养沦为冰冷的义务,家便失去了其应有的温度;唯有当它充满温情,才能真正实现“老有所养、老有所依”的社会理想。
传统与现代的碰撞:赡养模式的挑战与变革。
传统的“养儿防老”观念,在“四二一”家庭结构(四个祖辈、两个父辈、一个子辈)日益普遍的今天,显得力不从心,一对年轻夫妻往往需要承担起赡养四位老人的重任,经济压力、精力分配都让他们不堪重负,随着城市化进程的加快,大量年轻人背井离乡,与父母天各一方,使得传统的“居家养老”模式难以为继,空巢老人、独居老人的数量激增,他们的孤独感、不安全感日益凸显,物质赡养尚可尽力,但精神上的陪伴与慰藉却成了最难跨越的鸿沟。
面对这些挑战,我们必须推动赡养模式的现代化转型。居家养老依然是主流,但需要社区服务的强力支撑,政府应大力发展社区日间照料中心、助餐服务、家庭医生签约等,为居家老人提供便利。机构养老作为重要补充,应提升服务质量,打破“一床难求”与“服务质量参差不齐”的困境,让老人在专业照护下安享晚年。智慧养老正成为新的趋势,通过智能穿戴设备、紧急呼叫系统、远程医疗等技术,可以为居家老人提供全天候的安全保障,缓解子女的焦虑。

精神赡养:比物质更重要的“孝心”。
在解决了“养”的难题之后,我们更应关注“敬”与“乐”的问题,物质是基础,但绝非全部,许多老人并不缺乏衣食,他们渴望的或许是子女的一次耐心倾听、一个温暖的拥抱、一次简单的家庭聚餐,精神赡养,是现代养老议题中不可或缺的一环。
这要求我们不仅要关注老人的身体健康,更要关心他们的心理健康,子女应常回家看看,多与父母沟通交流,了解他们的所思所想,帮助他们排解孤独与失落感,社会也应鼓励老年人参与社区活动、发展兴趣爱好,让他们在社交与学习中找到新的价值感和归属感,实现“老有所为”,精神赡养的缺失,会让最贵的补品也失去意义;而真挚的陪伴与关爱,才是对老人最好的滋养。
构建社会、家庭、个人三位一体的养老体系。

解决老人赡养问题,不能仅靠单一力量,而需要构建一个由政府、社会、家庭和个人共同参与的立体化养老体系。
政府应扮演好“主导者”和“兜底者”的角色,完善养老金制度,加大对养老产业的投入与监管,营造一个尊老、敬老、爱老、助老的社会大环境。
社会应发挥“润滑剂”和“支持者”的作用,鼓励企业、公益组织等力量参与到养老服务中来,提供多元化、专业化的服务,减轻家庭的养老负担。
家庭作为养老的“第一阵地”,其核心地位不可动摇,子女应将赡养父母视为一种荣耀与责任,而非负担,这种孝道的传承,本身就是对下一代最好的品德教育。
个人则应在年轻时做好养老规划,无论是通过储蓄、购买商业保险,还是培养健康的生活方式,都是为未来的老年生活打下坚实基础。
赡养老人,是一场爱的接力,也是一面映照社会文明的镜子,它考验着我们的制度设计,也拷问着我们的道德良知,在迈向老龄社会的今天,我们既要守住法律的底线,更要重拾孝道的温度,让每一位老人都能在夕阳的余晖中,感受到家庭的温暖、社会的关怀和时代的尊重,这不仅是对他们一生辛劳的最好回报,更是我们这代人留给未来最宝贵的财富。
