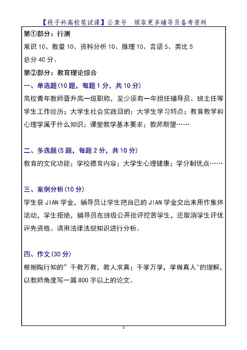
第一部分:备考策略与心态
-
明确考试目标与要求:
- 身份认知:辅导员是学生思想政治教育和日常管理的组织者、实施者和指导者,考试的核心是考察你是否具备这个角色所需的政治素养、理论水平、业务能力和综合素质。
- 能力导向:笔试不仅仅是知识的记忆,更侧重于分析问题、解决问题、公文写作和应急处突的能力。
-
制定科学复习计划:
(图片来源网络,侵删)- 基础阶段(1-2个月):系统梳理所有考点,建立知识框架,重点是“是什么”和“为什么”。
- 强化阶段(1个月):针对重点、难点进行深入学习和记忆,开始做历年真题和模拟题,重点是“怎么办”和“如何用”。
- 冲刺阶段(2-3周):回归真题,查漏补缺,背诵时政热点和重要理论,进行全真模拟考试,重点是“熟练度”和“速度”。
-
善用学习方法:
- 框架学习法:为每个章节(如思想政治教育、学生管理、心理健康教育等)画出思维导图,理清逻辑。
- 案例分析法:将理论知识与实际工作案例相结合,思考“如果是你,你会怎么做?”。
- 时政结合法:关注教育部最新文件、重要讲话(如全国教育大会、高校思想政治工作会议精神)、社会热点事件,思考其与辅导员工作的结合点。
第二部分:核心知识点梳理
通常分为四大模块,以下是每个模块的核心考点:
思想政治教育(根本任务)
- 指导思想:
- 习近平新时代中国特色社会主义思想的核心要义(“十个明确”、“十四个坚持”)。
- 习近平总书记关于教育的重要论述(“九个坚持”,特别是“坚持立德树人作为根本任务”)。
- 习近平总书记关于青年工作的重要思想(“六个要”,做青年朋友的知心人、青年工作的热心人、青年群众的引路人)。
- 重要会议精神:
- 全国高校思想政治工作会议精神(2025年)
- 学校思想政治理论课教师座谈会精神(2025年)
- 党的二十大报告中关于教育、科技、人才和青年的论述。
- 核心理论:
- “立德树人”的内涵与实践路径。
- 社会主义核心价值观的培育和融入。
- 中华优秀传统文化、革命文化和社会主义先进文化教育。
- 理想信念教育、爱国主义教育、品德修养教育。
学生事务管理(日常工作)
- 招生与迎新:
- 新生入学教育体系设计(适应性教育、校史校情教育、安全教育、专业思想教育等)。
- 家庭经济困难学生认定、资助政策体系(奖、助、贷、勤、补、免)。
- 学风建设:
- 学风建设的重要性与常见问题(如迟到早退、考试作弊、沉迷网络等)。
- 如何营造优良学风(制度建设、榜样引领、活动引导、学业帮扶)。
- 日常管理:
- 学生行为规范、纪律处分规定(如《普通高等学校学生管理规定》)。
- 评奖评优体系(国家奖学金、励志奖学金、校级奖学金等)。
- 党团建设与班级建设(班干部培养、主题班会、党团推优)。
- 安全稳定:
- 校园安全教育(人身、财产、消防、交通、网络安全等)。
- 突发事件(如意外伤害、心理危机、群体性事件)的预防与应急处置流程。
- 网络舆情引导与应对。
心理健康教育与咨询(重要职责)
- 基础理论:
- 大学生常见心理问题(适应问题、学业压力、人际交往、情感问题、抑郁焦虑等)的识别与初步干预。
- 心理健康教育的原则、途径与方法。
- 危机干预:
- 心理危机干预的“六步法”:确定问题、保证安全、提供支持、检查替代方案、制定计划、得到承诺。
- 自杀风险的识别与应对(倾听、陪伴、寻求专业帮助、通知相关人员)。
- 与心理咨询中心、家长、医院的联动机制。
- 工作方法:
- 如何开展新生心理普查。
- 如何组织心理健康主题活动(如5·25心理健康月)。
- 如何与有心理困扰的学生进行有效沟通。
职业规划与就业指导(未来发展)
- 政策与理论:
- 国家大学生就业政策。
- 职业生涯规划理论(如霍兰德职业兴趣理论、舒伯生涯发展理论)。
- :
- 如何帮助学生进行自我认知(兴趣、性格、能力、价值观)。
- 如何引导学生了解行业和职业信息。
- 如何提升学生求职技能(简历制作、面试技巧、礼仪培训)。
- 如何开展就业指导活动(企业宣讲会、招聘会、经验分享会)。
- 如何做好特殊群体(家庭经济困难、残疾、就业困难)学生的帮扶工作。
第三部分:重点题型与答题技巧
-
单选题 / 多选题
- 特点:考察基础知识的准确记忆。
- 技巧:回归教材和文件原文,精确记忆关键词、数字、范围(如“全过程、全方位”、“三全育人”等),多选题注意“绝对化”的表述往往是错误的。
-
简答题
(图片来源网络,侵删)- 特点:考察对核心概念和理论的理解与概括。
- 技巧:“总-分-总”结构,开头给出核心定义或结论,中间分点阐述(1, 2, 3...),结尾简要总结,要点要清晰,逻辑要完整。
- 例题:简述辅导员在学风建设中应扮演的角色。
-
论述题 / 材料分析题
- 特点:分值最高,难度最大,考察综合分析和理论联系实际的能力。
- 技巧:
- 审题:明确题目要求(是什么、为什么、怎么办),圈出关键词。
- 破题:用一句话亮明你的核心观点或总论点。
- 论证:结合理论知识(引用习近平总书记的话、教育方针等)和实际工作案例进行分点论述,这是得分的关键,要“有理有据”。
- 升华:结尾部分可以适当拔高,联系时代背景或未来展望,体现你的格局和思考深度。
- 例题:材料:某高校一名学生因失恋产生轻生念头,请结合材料,论述辅导员应如何进行心理危机干预。
-
公文写作 / 活动策划题
- 特点:考察实际工作操作能力。
- 技巧:
- 公文写作:注意格式规范(标题、主送机关、正文、附件、发文机关、日期),语言要庄重、准确、简洁,常见文体有通知、报告、请示、工作总结等。
- 活动策划:一个完整的策划案应包含:活动主题、背景与目的、对象、时间地点、组织单位、活动流程(详细到每个环节和负责人)、预期效果、应急预案、预算,逻辑要清晰,可操作性强。
第四部分:模拟试题示例
【论述题】 ** 习近平总书记在全国高校思想政治工作会议上强调,要坚持把“立德树人”作为中心环节,把思想政治工作贯穿教育教学全过程,实现全程育人、全方位育人,请结合辅导员工作实际,谈谈你如何理解和践行“三全育人”理念。
参考答题思路:

(一)破题:亮明观点 “三全育人”(全员育人、全程育人、全方位育人)是新时代高校思想政治工作的根本遵循,也是辅导员开展工作的核心方法论,作为一线辅导员,深刻理解并有效践行“三全育人”,是提升育人实效、落实“立德树人”根本任务的关键。
(二)分论点论述:
深刻理解“三全育人”的内涵:
- 全员育人:强调育人主体的广泛性,育人不仅是思政课教师和辅导员的职责,更是所有教职员工(包括专业课教师、行政人员、后勤人员)乃至学生家长、社会力量的共同责任。
- 全程育人:强调育人时间的连贯性,要将思想政治教育融入学生从入学到毕业、从在校到走向社会的各个阶段,覆盖大学生活的每一个环节。
- 全方位育人:强调育人空间的立体性,要将思政教育融入课程、科研、实践、文化、网络、心理、管理、服务、资助、组织等各个方面,形成育人合力。
(三)结合工作实际,谈如何践行:
在“全员育人”中,当好“组织者”和“协调者”:
- 联动专业教师:定期与专业课教师沟通,挖掘课程思政元素,邀请他们参与主题班会、学业指导,形成“思政课程”与“课程思政”的协同效应。
- 凝聚后勤力量:与宿管、食堂、安保人员建立联系,将育人融入日常服务,如在宿舍开展“文明寝室”评选,营造温馨和谐的育人环境。
- 链接社会资源:邀请优秀校友、行业专家、先进模范来校讲座,拓展学生视野,树立榜样力量。
在“全程育人”中,当好“规划者”和“陪伴者”:
- 大一(适应期):重点开展理想信念教育、适应性教育、校史校情教育和安全教育,帮助学生完成角色转变。
- 大二大三(成长期):重点加强学风建设、专业思想引导、创新创业教育和心理健康教育,鼓励学生参与社会实践和志愿服务。
- 大四(毕业期):重点开展职业规划与就业指导、感恩教育和责任教育,引导学生树立正确的成才观和职业观,平稳过渡到社会。
在“全方位育人”中,当好“设计者”和“实施者”:
- 课程育人:组织高质量的“第二课堂”活动,如形势政策课、经典研读会,将理论学习与实践体验相结合。
- 文化育人:打造具有学院特色的校园文化活动品牌,如科技节、艺术节,以文化人,以文育人。
- 网络育人:运营好班级公众号、QQ群等网络阵地,弘扬主旋律,传播正能量,主动对冲网络不良信息。
- 实践育人:精心组织“三下乡”、社会调查、志愿服务等实践活动,让学生在服务社会中受教育、长才干。
(四)总结升华: 践行“三全育人”要求我必须打破思维定式,树立“大思政”工作格局,我将以学生为中心,整合一切育人资源,贯通所有育人环节,占领所有育人阵地,努力成为学生成长成才路上的合格引路人,为培养担当民族复兴大任的时代新人贡献自己的全部力量。
第五部分:备考资源推荐
-
官方文件(必读!):
- 《普通高等学校辅导员队伍建设规定》(教育部令第43号)
- 《普通高等学校学生管理规定》
- 《高校思想政治工作质量提升工程实施纲要》
- 《高等学校辅导员职业能力标准(暂行)》
- 习近平总书记关于教育、青年工作的重要讲话全文(可在“学习强国”APP或教育部官网查找)。
-
权威教材与书籍:
- 《高校辅导员理论与实务》(各高校出版社均有类似教材)
- 《大学生心理健康教育》
- 《大学生职业生涯规划与就业指导》
- 《思想政治教育学原理》
-
网络资源:
- 教育部官网:第一时间获取最新政策和动态。
- 学习强国APP:学习时政理论和最新思想。
- 中国大学生在线:了解高校学生工作的最新案例和做法。
- 各高校学工部/学生处网站:查看目标院校的学生工作特色和新闻。
- B站/知乎:搜索“辅导员经验分享”、“辅导员笔试”等关键词,有很多上岸学长学姐的干货视频和文章。
-
真题:
- 目标院校官网:部分学校会公布往年真题。
- 培训机构:市面上一些专门针对辅导员考试的机构会整理汇编各校真题。
- 网络论坛:如“易班”、“辅导员之家”等社区,考生之间会分享真题和备考经验。
祝你备考顺利,成功上岸! 这份工作虽然辛苦,但充满价值和成就感,加油!
