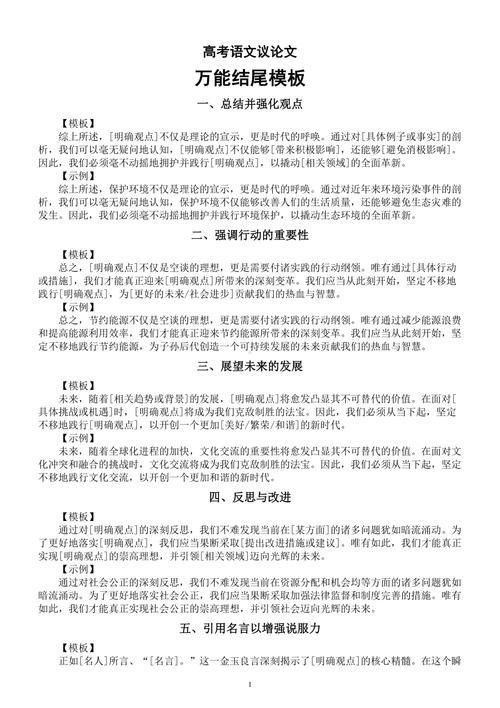
议论文的结尾段作为全文的收束部分,其重要性不言而喻,它不仅需要对前文论述进行总结,更要升华主题、引发思考,给读者留下深刻印象,一个优秀的结尾段应当如同“豹尾”,既有力量,又有余韵,能够有效提升文章的整体质量和说服力,从功能上看,结尾段首先承担着总结全文的核心任务,议论文的论证过程往往涉及多个分论点和论据,结尾段需要对这些内容进行高度凝练,用简洁的语言概括文章的主要观点,使读者在阅读后能够迅速把握文章的核心思想,在论述“诚信是立身之本”时,结尾段可以回顾前文从个人修养、社会交往、国家发展等角度对诚信重要性的分析,最终落脚于“诚信不仅是个人品格的基石,更是社会和谐与国家进步的保障”,从而强化中心论点,结尾段需要深化主题,实现观点的升华,单纯的总结往往显得平淡,若能在总结的基础上,将论述从具体层面提升到更宏观、更深刻的层面,则能增强文章的思想深度,这种升华可以是对现实意义的揭示,可以是对未来趋势的展望,也可以是对某种价值的倡导,以“论青年担当”为例,结尾段在总结青年在各领域贡献的基础上,可以进一步指出“青年担当不仅是个人的成长选择,更是时代赋予的历史使命,唯有将个人理想融入国家发展,方能绽放青春的光芒”,从而使主题更具时代感和感召力,结尾段还应注重引发读者的思考或行动,议论文的目的不仅是“说服”,更是“引导”,通过提出引人深思的问题,或发出具有号召力的倡议,结尾段能够促使读者在阅读后继续深入思考,甚至将文章的观点转化为实际行动,在讨论“环境保护”时,结尾段可以发出“让我们从身边小事做起,用实际行动守护共同的家园,为子孙后代留下蓝天、碧水、青山”的号召,激发读者的环保意识,从写作方法来看,结尾段的构建可以采用多种技巧,常见的有总结升华法,即先概括全文内容,再提炼升华主题;呼应开头法,通过回应开头提出的观点、问题或情境,使文章结构完整,首尾圆合;引用名言法,借助名人名言、诗词警句等增强结尾的文化底蕴和说服力;比喻象征法,用生动的比喻或深刻的象征引发读者联想,深化主题内涵,在一篇论述“坚持”的议论文中,开头可以用“宝剑锋从磨砺出,梅花香自苦寒来”引出主题,结尾则可以再次引用这句诗,并进一步阐释“坚持的过程如同磨剑,唯有历经锤炼,方能铸就锋芒;坚持的品格恰似寒梅,唯有耐住严寒,方能散发幽香”,从而形成完美的呼应,需要注意的是,结尾段的写作应避免 several常见问题,一是切忌画蛇添足,在总结之外添加与主题无关的内容,使结尾冗余拖沓;二是切忌空喊口号,缺乏具体内容的支撑,使结尾显得空洞无力;三是切忌草草收束,未能充分表达观点,使文章戛然而止,缺乏余韵,一篇论述“勤奋学习”的文章,若结尾仅写“我们要勤奋学习”,便显得过于简单,未能达到升华主题的效果;而若写“勤奋学习是获取知识的唯一途径,只有勤奋,才能成功”,则又显得绝对化,缺乏辩证思考,一个理想的结尾段,应当是在准确把握文章主旨的基础上,综合运用各种写作技巧,做到简洁有力、深刻隽永,它如同一场精彩演说的结束语,既要让听众明白核心观点,又要让听众在结束后仍能回味无穷,在实际写作中,作者应根据文章的具体内容和论证风格,选择合适的结尾方法,并反复推敲语言,力求每一个字都精准恰当,每一句话都掷地有声,在一篇论述“传统文化传承”的议论文中,结尾段可以这样构思:“传统文化是民族的根与魂,是历经千年沉淀的智慧结晶,从《论语》中的‘仁者爱人’到《孙子兵法》中的‘不战而屈人之兵’,从精美的故宫建筑到悠扬的昆曲唱腔,传统文化以其独特的魅力滋养着我们的精神世界,在全球化日益深入的今天,我们更应肩负起传承传统文化的责任,既要深入挖掘其时代价值,让古老智慧焕发新生;又要积极创新传播方式,让传统文化走向世界舞台,唯有如此,才能让文化自信的根基更加牢固,让民族复兴的征程行稳致远。”这段结尾既总结了传统文化的重要性,又提出了传承的具体路径,最后升华到文化自信和民族复兴的高度,结构清晰,内涵丰富,具有较强的感染力,为了更直观地展示结尾段写作的要点和常见问题,可参考下表:
| 写作要点 | 具体说明 | 示例 |
|---|---|---|
| 总结核心观点 | 用简洁语言概括全文主旨,强化中心论点。 | “诚信不仅是个人立身之本,更是社会运行之基,国家发展之魂。” |
| 深化主题内涵 | 从具体论述上升到普遍意义,揭示现实价值或未来意义。 | “青年一代的担当,不仅关乎个人成长,更决定着国家的未来与民族的希望。” |
| 引发思考行动 | 提出问题或发出倡议,促使读者反思或付诸实践。 | “面对日益严峻的环境问题,我们是否应该从现在开始,为守护地球家园贡献自己的一份力量?” |
| 呼应开头结构 | 回应开头的观点、问题或情境,使文章首尾一致。 | 开头以“梦想是什么”提问,结尾以“梦想是照亮前路的灯塔,指引我们不断前行”作答。 |
| 运用修辞手法 | 比喻、排比、引用等手法增强语言表现力和感染力。 | “如果说人生是一座高山,那么坚持便是攀登的绳索;如果说人生是一片海洋,那么坚持便是前行的风帆。” |
| 避免常见错误 | 不画蛇添足、不空喊口号、不草草收束,确保结尾简洁有力、深刻隽永。 | 错误示例:“我们要好好学习,天天向上。”(过于空泛) |
议论文的结尾段是文章的点睛之笔,其写作质量直接影响文章的整体效果,作者应充分认识结尾段的重要性,掌握其写作方法和技巧,通过反复实践和修改,使结尾段既能够准确总结全文,又能升华主题、引发共鸣,从而打造出一篇论证严谨、结构完整、思想深刻的优秀议论文。

相关问答FAQs:
问题1:议论文结尾段是否必须包含总结和升华两部分?是否可以只总结或只升华?
解答:议论文结尾段通常以总结为基础,以升华为目标,但并非绝对必须严格区分两部分,对于篇幅较短或论证相对简单的文章,可以侧重总结,用简洁的语言概括核心观点,确保读者清晰把握主旨,此时升华部分可以融入总结中,用一句话点明意义。“诚信是人际交往的基石,只有坚守诚信,才能赢得他人的信任与尊重。”而对于篇幅较长、论证深入的文章,则建议先总结分论点,再进行主题升华,使结尾更有层次感和深度,但如果文章本身论证已非常充分,结尾也可以直接升华,通过富有感染力的语言引发读者思考,此时总结的功能已在主体段落中体现,关键在于根据文章内容和写作需求灵活处理,避免机械套用格式。
问题2:如何在结尾段中有效避免“空喊口号”的问题?
解答:避免“空喊口号”的关键在于将抽象的观点与具体的内容或行动相结合,使结尾具有针对性和可操作性,可以在总结后提出具体的做法或路径,在论述“阅读的重要性”时,避免仅说“我们要多读书”,而是改为“让我们每天抽出半小时阅读经典,在与先贤的对话中汲取智慧,在文字的浸润中提升自我”,可以联系现实生活中的现象或案例,使结尾更具现实意义,在讨论“网络文明”时,可以结合当前网络环境中的具体问题,提出“作为网民,我们应从自身做起,理性发言,抵制谣言,共同营造清朗的网络空间”,运用引用或比喻时,也要确保其与文章内容紧密相关,避免为引用而引用,使语言服务于观点的表达,而非单纯追求华丽,结尾段的每一句话都应围绕中心论点展开,确保内容充实、言之有物,从而真正达到升华主题、引导读者的目的。

