辅导员的权是高校学生工作体系中一项重要的制度安排,其核心在于通过赋予辅导员特定的职责权限,更好地履行立德树人根本任务,促进学生全面发展,从性质上看,辅导员的权兼具教育性、管理性和服务性,是学校开展学生思想政治教育、日常管理和服务保障的重要保障。
在思想政治教育领域,辅导员拥有主导权和引导权,这是辅导员权的核心体现,主要包括理想信念教育、价值观念塑造和意识形态引导等方面,辅导员可以通过主题班会、谈心谈话、社会实践等形式,向学生宣传党的理论和路线方针政策,帮助学生树立正确的世界观、人生观和价值观,辅导员有权根据学生思想动态,制定针对性的教育方案,组织开展各类主题教育活动,引导学生自觉践行社会主义核心价值观,在实际工作中,这种权力需要通过平等对话和情感沟通来实现,避免简单化的说教,注重发挥学生的主体性。

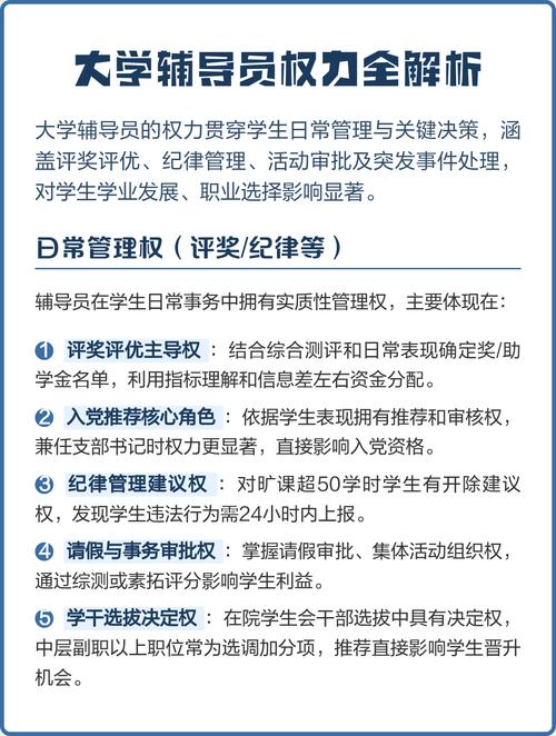
在学生日常管理方面,辅导员拥有执行权和监督权,这主要体现在学风建设、行为规范、奖惩评定等具体事务中,辅导员有权根据学校规章制度,对学生进行考勤管理、课堂纪律监督,并对违反校规校纪的学生进行批评教育和初步处理,在评奖评优、助学金评定、困难生认定等工作中,辅导员拥有审核权和推荐权,需要严格按照公开、公平、公正的原则,组织学生申报、材料审核和民主评议,确保评定结果的客观公正,辅导员还负责学生宿舍管理、安全稳定等工作,有权对学生宿舍进行安全检查,及时发现并消除安全隐患,预防和处理突发事件。
在学业指导与生涯规划方面,辅导员拥有指导权和协调权,辅导员需要掌握学生的学习状况,协助学生解决学业困难,通过学业预警、一对一辅导等方式,帮助学生制定合理的学习计划,辅导员有权整合校内外资源,为学生提供职业生涯规划指导,包括就业信息发布、简历修改、面试培训等服务,协调专业教师和企业导师为学生提供针对性的职业发展建议,对于有考研、创业等需求的学生,辅导员可以提供相应的政策咨询和资源支持,帮助学生明确发展方向。
在心理健康教育与危机干预中,辅导员拥有初步评估权和干预权,辅导员需要通过日常观察、心理测评等方式,及时掌握学生的心理状态,对有心理困扰的学生进行初步疏导和帮助,对于出现严重心理问题的学生,辅导员有权联系专业心理咨询师进行干预,并协助家长做好学生心理危机的预防和应对工作,在此过程中,辅导员需要严格遵守保密原则,在保护学生隐私的前提下,协同相关部门形成心理危机干预合力。
需要注意的是,辅导员的权始终与责任紧密相连,必须在法律法规和学校规章制度的框架内行使,不能滥用或越权,辅导员应坚持以学生为中心,把服务学生成长成才作为出发点和落脚点,在行使权力的同时注重人文关怀,尊重学生的合法权益,通过权力与责任的统一,实现教育效果的最大化。

相关问答FAQs
Q1:辅导员是否有权对学生进行处分?
A1:辅导员没有直接对学生进行处分的权力,但拥有处分建议权和初步调查权,根据《普通高等学校学生管理规定》,对学生给予警告、严重警告、记过、留校察看、开除学籍等处分,需由学校学生管理部门或专门委员会根据调查结果作出决定,辅导员在学生违纪事件中,负责初步调查取证、核实情况,并提出处分建议,最终处分决定需经学校法定程序审批。
Q2:辅导员在行使权力时如何平衡管理与服务的关系?
A2:辅导员应坚持“管理即服务”的理念,在行使管理权力时注重服务导向,严格按照规章制度开展工作,确保管理的规范性和严肃性;通过换位思考和情感沟通,了解学生的实际需求,在管理中体现人文关怀,在处理学生违纪问题时,既要坚持原则,也要注重教育引导,帮助学生认识错误并改正;在服务学生时,要主动搭建平台、整合资源,为学生成长提供个性化支持,实现管理育人与服务育人的有机统一。

