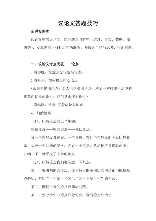
议论文的答题套路是应对阅读理解题的重要方法,掌握这些套路能够帮助考生快速定位信息、准确理解作者观点,并规范作答,议论文的阅读理解通常围绕“论点、论据、论证”展开,答题时需结合文本特点,分步骤、有逻辑地分析。
明确论点是答题的核心,论点是作者对所议论问题的见解和主张,通常出现在文章标题、开头、结尾或段落的中心句,答题时需先通读全文,用简洁的语言概括论点,避免照搬原文,若文章讨论“科技发展对人际关系的影响”,论点可能是“科技发展既拉近了人们的距离,也可能导致情感疏离”,概括论点时要注意区分中心论点和分论点,分论点是为证明中心论点服务的,需从文中提炼关键词句,如“““等引导的内容。

分析论据是答题的关键,论据是用来证明论点的材料,包括事实论据(事例、数据、史实等)和道理论据(名人名言、公理定理等),答题时需先判断论据类型,再结合论点分析其作用,若文章用“疫情期间线上办公的普及”作为事实论据,需说明其如何证明“科技改变了人们的工作方式”,分析论据作用时,要避免只罗列论据,而应阐述论据与论点之间的逻辑关系,如“具体事例增强了论证的真实性,使观点更具说服力”。
掌握论证方法是答题的重点,常见的论证方法包括举例论证、道理论证、对比论证、比喻论证等,答题时需先判断论证方法,再分析其效果,举例论证通过具体事例证明观点,作用是“使论证更具体,增强说服力”;道理论证引用经典或公认的道理,作用是“使论证更有权威性”;对比论证将正反观点或事物对比,作用是“突出观点,使论证更鲜明”;比喻论证用比喻的方式说理,作用是“使抽象道理更生动形象”,若文章将“学习比作登山”,需指出比喻论证的作用是“形象地说明学习需要坚持不懈的过程”。
理解文章结构和语言特点也是答题的重要环节,议论文常见的结构有“引论—本论—,即提出问题—分析问题—解决问题,答题时需梳理结构层次,明确各部分内容,开头提出问题,引出论点;中间用分论点和论据进行论证;结尾总结观点,发出号召,语言特点方面,议论文语言准确、严密,常使用“大概”“可能”“一定”等限定词,答题时需结合具体语句分析其表达效果,如“‘可能’体现了论证的严谨性,避免绝对化”。
规范作答是得分保障,答题时需审清题目要求,如“概括”“分析”“作用”等,根据题目分值分点作答,每点结合文本内容,用“观点+文本分析+效果”的结构回答,题目要求分析某段的作用,可回答“该段运用了举例论证,列举了……的事例,具体证明了……的分论点,为下文……的论述做铺垫”。

相关问答FAQs:
Q1:如何快速找到议论文的中心论点?
A1:中心论点通常出现在标题、开头(首段末尾)或结尾(末段开头),也可通过反复出现的核心词语或作者的评价性语句判断,若文章没有明确表述,需综合分论点提炼,确保概括准确、简洁。
Q2:答题时如何区分论据和论证方法?
A2:论据是证明论点的材料(如事例、数据),是“用什么证明”;论证方法是运用论据证明论点的方式(如举例论证、对比论证),是“怎样证明”。“用爱因斯坦的事例证明创新精神”中,“事例”是论据,“举例论证”是论证方法。

