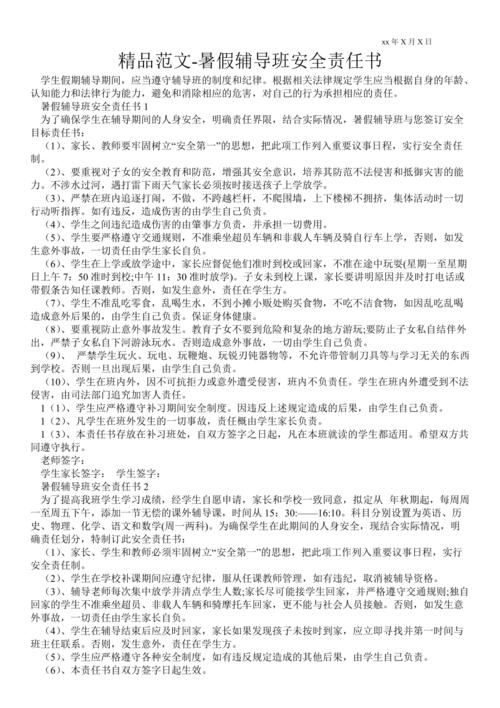
[辅导班名称] 学生安全责任书
尊敬的家长/监护人、亲爱的同学们:
为了切实保障学生在本辅导班期间的人身安全,明确各方责任,预防和杜绝各类安全事故的发生,营造一个安全、健康、和谐的学习环境,根据国家相关法律法规,结合本辅导班的实际情况,特制定本《学生安全责任书》,本责任书旨在明确家长、学生和辅导班三方的安全责任,希望各方共同遵守。

甲方(辅导班):[辅导班全称] 负责人:[负责人姓名] 联系电话:[负责人电话]
乙方(学生):[学生姓名] 所在班级/年级:[学生班级/年级] 家长/监护人:[家长姓名] 联系电话:[家长电话]
本着“安全第一,预防为主”的原则,甲乙双方在自愿、平等的基础上,就学生在辅导班期间的安全问题达成如下协议:
第一条:辅导班(甲方)的责任与义务
- 提供安全环境:确保教学场所的设施、设备(如桌椅、电器、消防器材等)符合安全标准,并定期进行安全检查和维护,及时消除安全隐患。
- 保障教学安全:在组织教学活动时,采取必要的安全防护措施,确保学生在校期间的人身安全。
- 进行安全教育:定期对学生进行交通安全、消防安全、防溺水、防欺凌、防性侵、食品安全、防诈骗等方面的安全教育,提高学生的安全防范意识和自我保护能力。
- 规范日常管理:建立严格的考勤制度,学生到校、离校均需登记,上课期间,教师应维持好课堂秩序,及时发现并处理学生间的矛盾或不当行为。
- 制定应急预案:制定突发事件(如火灾、地震、意外伤害等)的应急预案,并定期组织演练,如发生紧急情况,将第一时间采取有效措施,并立即通知家长或监护人。
- 及时告知信息:及时向家长或监护人通报学生的出勤情况、在校表现以及涉及学生安全的重要通知。
第二条:家长/监护人(乙方)的责任与义务
- 配合安全工作:积极支持并配合辅导班的各项安全管理制度和要求,认真阅读并签署本责任书。
- 加强日常教育:在家庭中加强对孩子的安全教育,包括交通安全、居家安全、网络安全、防拐骗等,培养孩子良好的安全习惯。
- 确保接送安全:
- 按时接送:负责学生上学和放学的全程接送,请务必按时到校接送,不得让学生独自往返。
- 指定接送人:如委托他人接送,必须提前以书面或电话形式向辅导班老师说明被委托人的姓名、与学生的关系及联系方式,辅导班在核实无误后方可将学生交予其带走。
- 安全交接:确保将学生亲手交到辅导班老师手中,并在放学时从老师手中接走学生,履行好交接责任。
- 关注健康状况:如学生有特异体质(如心脏病、哮喘、过敏史等)或特殊疾病,家长必须如实、提前告知辅导班,并提供相关医疗证明,因隐瞒不报而导致的一切后果,由家长自行承担。
- 保持通讯畅通:确保提供的联系电话24小时畅通,以便在紧急情况下能及时与家长取得联系,如联系方式变更,应立即通知辅导班。
- 履行监护责任:家长是学生校外安全的法定监护人,应履行好法定监护责任,对学生在校外的一切安全负责。
第三条:学生本人的责任与义务
- 遵守规章制度:严格遵守辅导班的各项规章制度和纪律要求,服从老师的管理和指导。
- 增强安全意识:主动学习安全知识,提高自我保护能力,做到不安全的事不做,不安全的地方不去,不安全的人不接触。
- 注意人身安全:
- 上下楼梯靠右行,不追逐打闹,不推搡拥挤。
- 不携带、不玩耍易燃、易爆、有毒、有腐蚀性、有辐射性等危险物品及管制刀具进入辅导班。
- 正确使用教学用具和电器设备,不随意触摸电源插座、开关等。
- 课间活动时,注意自身和他人安全,不做危险游戏。
- 爱护公共设施:爱护辅导班的公共财物,不损坏消防设施、安全出口等。
- 及时报告问题:发现身边存在安全隐患或自己、他人遇到危险时,要立即向老师报告。
第四条:责任划分与事故处理
- 辅导班责任:因辅导班管理疏忽、设施不当或教职工失职直接造成学生伤害的,辅导班将承担相应的管理责任和经济赔偿责任。
- 家长/监护人责任:因家长未履行监护责任、未按规定接送、学生有特异体质未告知或学生校外发生的安全事故,由家长/监护人自行承担全部责任。
- 学生责任:因学生本人不遵守纪律、不服从管理、故意或过失行为对自己或他人造成伤害的,由学生本人及其监护人承担相应责任。
- 第三方责任:因学生本人行为或第三方原因造成学生伤害的,由责任方承担相应责任,辅导班将协助家长进行事故处理和追责。
- 意外事故:对于因不可预见、不可避免且不可克服的意外因素(如突发疾病、地震等)导致的学生伤害,辅导班将本着人道主义原则进行必要的救助,并根据实际情况,依据相关法律法规和保险合同处理,不承担法律责任。
第五条:其他事项
- 本责任书自签署之日起生效,至学生离开本辅导班时自动终止。
- 本责任书一式两份,甲乙双方各执一份,具有同等法律效力。
- 本责任书未尽事宜,由甲乙双方本着友好协商的原则解决。
甲方(辅导班)签字(盖章):

负责人签字:
日期: ___年月日
乙方(家长/监护人)签字:
学生本人签字(可由家长代签):

日期: ___年月日
