从《诗经》中的氓看古代婚姻中的女性困境与人性反思
《诗经·卫风·氓》作为中国最早的弃妇诗,以第一人称视角记录了一位女性从热恋、结婚到被遗弃的全过程,不仅展现了古代婚姻中女性的悲惨命运,更深刻揭示了人性中的虚伪与自私,这首诗穿越三千年时空,至今仍具有强烈的现实意义,引发人们对性别平等、婚姻道德及人性本质的思考。

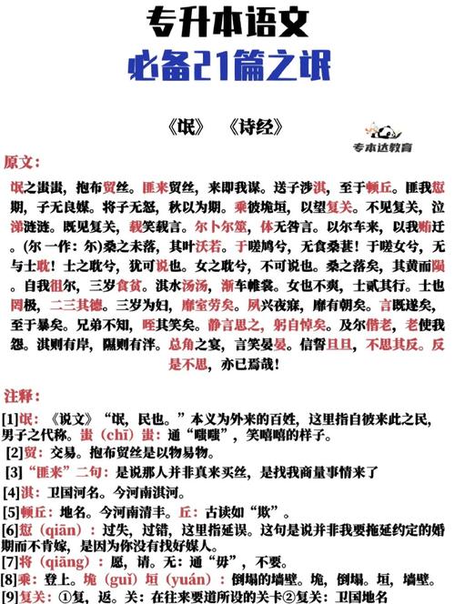
诗歌以"氓之蚩蚩,抱布贸丝"开篇,表面是老实憨厚的青年男子以物易物的场景,实则暗含精心设计的骗局,女子"送子涉淇,至于顿丘"的主动追随,与氓"将子无怒,秋以为期"的虚伪承诺形成鲜明对比,这种不对等的关系从一开始就埋下了悲剧的种子,反映出古代社会中女性在婚恋中的被动地位与情感风险,在"乘彼垝垣,以望复关"的守望中,女子展现出炽热的爱情,而氓的"二三其德"则暴露了男性在婚姻中的特权与不负责任。
婚姻后的生活更是揭示了女性在父权制下的多重困境。"三岁为妇,靡室劳矣,夙兴夜寐,靡有朝矣"生动描绘了女子辛勤持家的场景,却换来"女也不爽,士贰其行"的背叛,更可悲的是,当爱情消逝后,女子不仅失去了情感寄托,还面临着兄弟不知、咥其笑矣的社会压力,这种"言既遂矣,至于暴"的家庭暴力,在古代社会中并非个例,而是制度性压迫的体现,女性被物化为生育工具和家庭劳动力,一旦失去利用价值,便遭无情抛弃。
从氓的形象塑造中,我们可以窥见古代男性根深蒂固的大男子主义思想,他婚前"言笑晏晏"的伪装,婚后"言遂而谓"的冷酷,再到"反是不思,亦已焉哉"的决绝,展现了人性的复杂与多变,这种不负责任的态度在当代社会中仍有投射,部分男性在婚姻中依然存在逃避责任、情感淡漠等问题,而诗中女子"静言思之,躬自悼矣"的自我反思,则体现了女性在压迫下逐渐觉醒的意识,这种觉醒对于推动性别平等具有重要意义。
《氓》的价值不仅在于其文学成就,更在于它对社会现实的深刻批判,在现代社会,虽然女性的地位得到了显著提升,但性别歧视、家庭暴力等问题依然存在,这首诗提醒我们,真正的婚姻平等需要建立在相互尊重、责任共担的基础上,而非单方面的索取与付出,它也警示人们要警惕人性的弱点,在情感关系中保持真诚与自律,避免重蹈覆辙。

相关问答FAQs:
问:《氓》中的女性形象具有怎样的典型意义? 答:《氓》中的女性形象是古代社会中受压迫女性的典型代表,她具有勤劳、善良、忠贞等美好品质,却依然逃不过被遗弃的命运,这一形象揭示了古代婚姻制度对女性的不公,展现了女性在经济、情感和社会地位上的多重困境,她从热恋到清醒的转变过程,也体现了女性自我意识的觉醒,为后世女性争取平等地位提供了精神资源。
问:如何理解《氓》中"于嗟女兮,无与士耽"这句感叹的现实意义? 答:这句感叹是女子遭受背叛后的血泪教训,告诫女性不要轻易沉迷于爱情,在当代社会,这句话依然具有警示意义,它提醒人们在亲密关系中要保持理性与独立,不要过度依赖对方而失去自我,这句感叹也反映了性别不平等的现实——男性在婚姻中拥有更多特权而女性则承担更大风险,这种结构性问题需要通过社会制度的完善和观念的转变来解决。

